蜜桃直播
欢迎访问蜜桃直播 网站!
联系我们
|
加入收藏
蜜桃直播
蜜桃直播概况
蜜桃直播简介
学院领导
学院机构
专业介绍
师资队伍
教授
副教授
讲师
实验员
科学研究
横向项目
纵向项目
科研成果
知识产权
交流合作
学生培养
本科生培养
硕士生培养
博士生培养
招生工作
本科生招生
硕士研究生招生
博士研究生招生
党建团学
党建工作
团学活动
就业工作
科技活动
社会实践
获奖情况
实验中心
中心概况
教学实验室
主要设备
实验预约
管理制度
校友工作
校友风采
校友活动
校友录
当前位置:
蜜桃直播
>
蜜桃直播新闻
> 正文
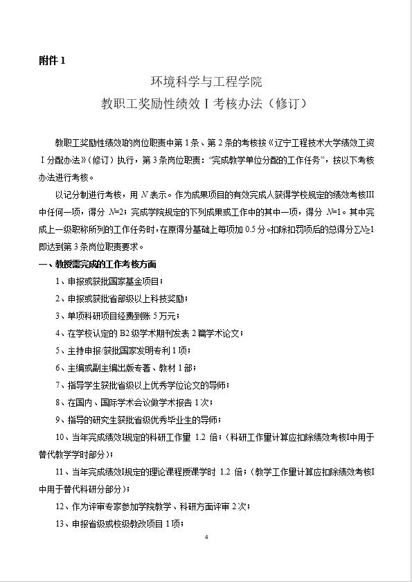
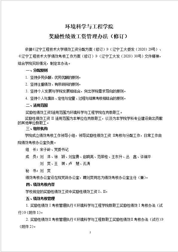
关于印发《蜜桃直播 奖励性绩效工资管理办法(修订)》的通知
作者: 信息来源: 发布时间: 2020-10-23
Copyright© 2023 All Rights Reserved. 蜜桃直播 版权所有